2024年3月9日晚,“云程发轫,学以致远”系列分享会第三期——法考经验分享会成功举行,吸引了各个年级2048核基地
同学们的积极参与。曹玉笛、谢雅婧、穆笛晟、史颖资四位优秀的学长学姐从法考基本情况介绍、时间安排、老师推荐、心态管理等多个方面分享了自己备战法考的经验,为大家点亮了法考征途上指引前行的明灯。
我们已经为大家整理好了学长学姐们的全套经验,快来打包带走吧!
曹玉笛学长
曹玉笛学长从题型讲解、复习顺序、复习方式等角度为大家分享经验。
01
学长首先讲解法考题型,还原真实考场:总的来说,主观题难度高于客观题。尤其在机考模式中,客观题的考试时间相对充沛;但主观题的时间比较紧张,建议平时练习打字速度。
02
接着他介绍自己的法考复习顺序:
4-6月复习民法、刑法,逐渐提升学习强度;
7-8月根据个人进度和偏好选择其他科目复习顺序;
9月查漏补缺,刷题来保持手感;
10月准备主观题考试时,注重背诵与刷题。
同时建议大家根据自己的情况制定个性化的复习时间表。
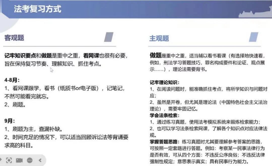
03
关于法考复习方式,在客观题中,记牢知识要点和做题是重中之重,勤记笔记,看网课也有必要。在主观题中,要做题为主,适当辅以看书看课,记牢理论知识,学会法条检索,掌握答题思路。学长还推荐了优秀网课资源、做题平台:建议民法跟钟秀勇、孟献贵,刑法跟柏浪涛,民事诉讼法跟戴鹏,刑事诉讼法跟左宁,三国法跟杨帆,行政法跟李佳,理论法跟马峰,商经知跟郄鹏恩、刘安琪、鄢梦萱;模拟法考用竹马APP。
04
最后,学长强调良好心态的重要性,要对自己的专业素养有充分的信心,无需焦虑分数。

谢雅婧学姐
谢雅婧学姐从备考顺序及资料推荐、法考与保研/考研/实习兼顾的可行性等方面分享经验,并解答了常见问题。
01 备考顺序
需根据学科性质与性价比、自身基础等来选择复习方法和侧重点。学姐本人客观题备考用时约2个月(7月中-9月中),主观题约1个月(9月中-10月中),可供同学参考。
02 资料推荐
《民商诉大综合》,行政法、刑法每日一题,刑诉法条定位课,考前聚焦。博主/公众号推荐:法考里的小法师,法考生江户川,西红圣女果(B站),法考180(公众号)。
03 解答常见问题
(1)强调刷题需要用好真题,查漏补缺的同时总结高频考点。
(2)建议先复习民法、刑法,打好基础,其余科目再根据自身基础灵活安排。
(3)注意保持学习的状态,做到高效率,冲刺阶段时要全身心投入。
(4)合理安排备考时间,建议客观题3个月左右,主观题1个月左右,复习过程中要及时评估自己对该学科知识点的掌握程度,由此决定是否需要二轮巩固。
(5)关于法考与保研/考研/实习兼顾的可行性:本校保研与法考备考不冲突,但外校保研要提早做准备,需谨慎考虑同步准备法考与考研,法考可与短期实习或工作强度不大的实习兼顾。
总之,要在战术上重视敌人,战略上藐视敌人。

穆笛晟学长
穆笛晟学长主要介绍自己准备法考与准备留学并行的相关经验,以及其他注意事项。
01
学长简述个人法考高分心得,推荐了众合、厚大、瑞达、觉晓等法考机构。
02
重点介绍与留学同时准备的时间线,强调要尽量提前拿到合格语言成绩,并提供更详细的关于实习与法考并行的时间参考。
(1)若本科基础比较好,可以选择3/4月份开始法考复习,穿插语言学习;也可以尽量5月前拿到合格语言,6月份左右开始法考复习。
(2)若本科基础较薄弱,学长建议保法考弃实习,安排好语言和法考的时间。
03 注意事项:
(1)备考时间不宜过早或过迟,6、7月开始复习比较合适;
(2)做题>听课,要及时复习错题,题海战术有一定效果;
(3)关注各科老师微博,会有免费资料更新和信息集合;
(4)不要沉迷于找“最新”资料,背诵版教材+APP刷题+考前几页纸+日常带背/每日一题足矣。
(5)最后提醒同学们要摆正心态,轻装上阵。

史颖资学姐
史颖资学姐从个人时间线、客观题速成攻略、主观题速成攻略等角度介绍自己短期备考的经验。
01 备考时间攻略
由于一战考生主观备考周期短,加之主观的二战考生较多,客观题考完至出分期间可提前准备主观题,并要计划性地安排国庆假期,尽可能保证考前一周可以“沉浸式”冲刺。
02 客观题速成攻略

03 主观题速成攻略
理论法推荐:
(1)杜洪波四页纸/胡震七页纸/马峰九页纸。不建议随意中途更换导师,但可以以某一老师为主,补充借鉴其他老师资料,并分散记忆任务;
(2)杜洪波方法论;
(3)考前可以关注模拟题和答案,熟悉框架结构和解题思路。
刑法推荐:
(1)柏浪涛观点展示;
(2)柏浪涛十题/柏浪涛七题,押中率高;
(3)柏浪涛考前聚焦,巩固带过即可。
刑诉建议:
法条定位是重中之重,要补充学习/复习证据的概念和种类,平时练习和考试都要控制时长,注意不要空题。
民商诉建议:
可以先做近五年试题感受出题要点,推荐《瑞达民商诉一本通》进行练习。
商经法和行政法:
推荐李佳的考前聚焦+微博每日一题,必做过去五年真题,选做题尽量多拿分。
04 备考实战攻略
(1)要做好题目较难的心里预设。题目一般会糅合多门法学,而非单一考察。
(2)注意观察题目和选项之间的逻辑(如排除法等),重视理论法。
(3)考试全程要保持专注,第二场题干较长,两场考试之间可以适当休息。
(4)法考是一场通过性考试,要学会取舍。
05 其他注意事项
网课仅可作为辅助资料,更要注重对题目的主动转化。要重视真题,及时复盘。多线兼程很累,勉励大家坚持到底。
每一次风雨兼程,未必彩霞满天;每一次翻山越岭,未必春暖花开。但历史总以乐观主义的基因宽慰我们:这一路驰骋的日子,终不会辜负沉潜的力量。法考的顺利通关需要日积月累的努力,快从现在开始就努力赶路吧!祝愿大家都能成功通过法考!
文编 / 2048核基地
学生会
美编 / 顾浦琪